登录
/
个人注册
/
企业注册
,欢迎来到www.b82.com!
短消息中心(
0
)
进入管理中心
安全退出
首页
市场概况
就业创业
人才服务
人才开发
职位信息
求职中心
招 聘 会
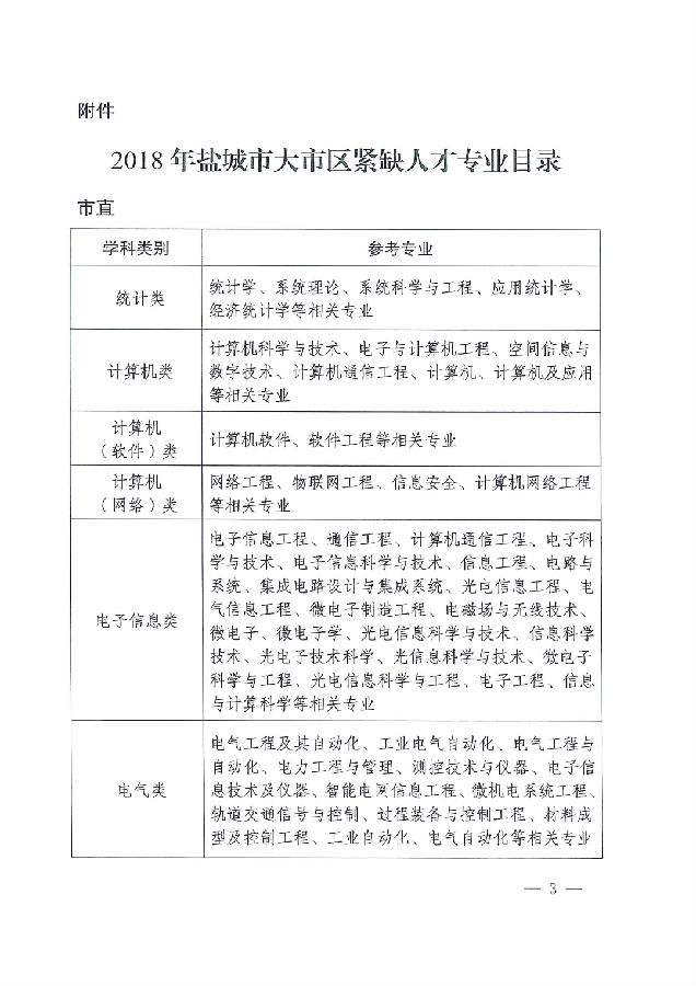
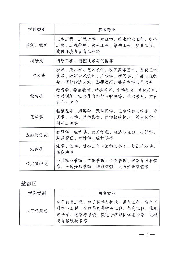
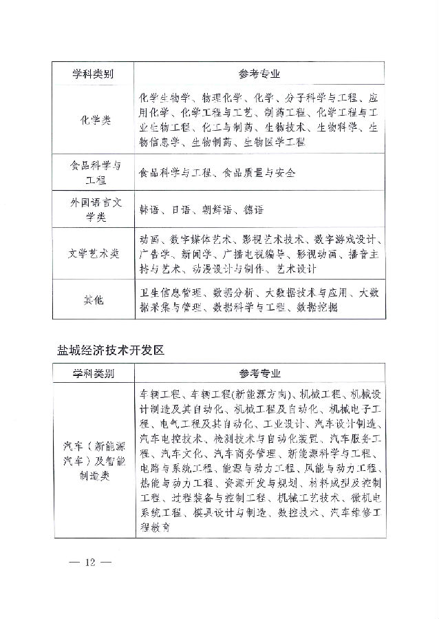
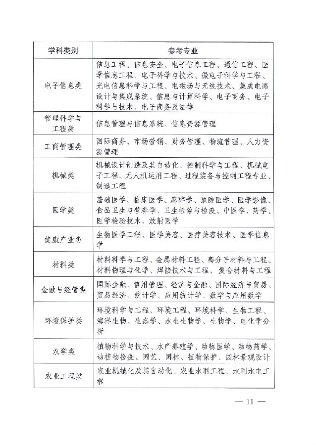
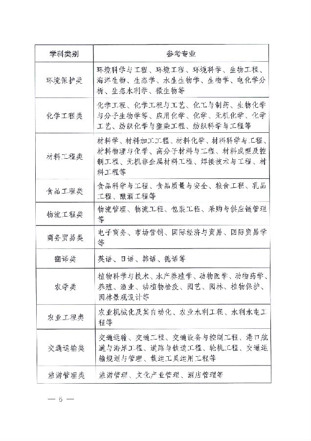
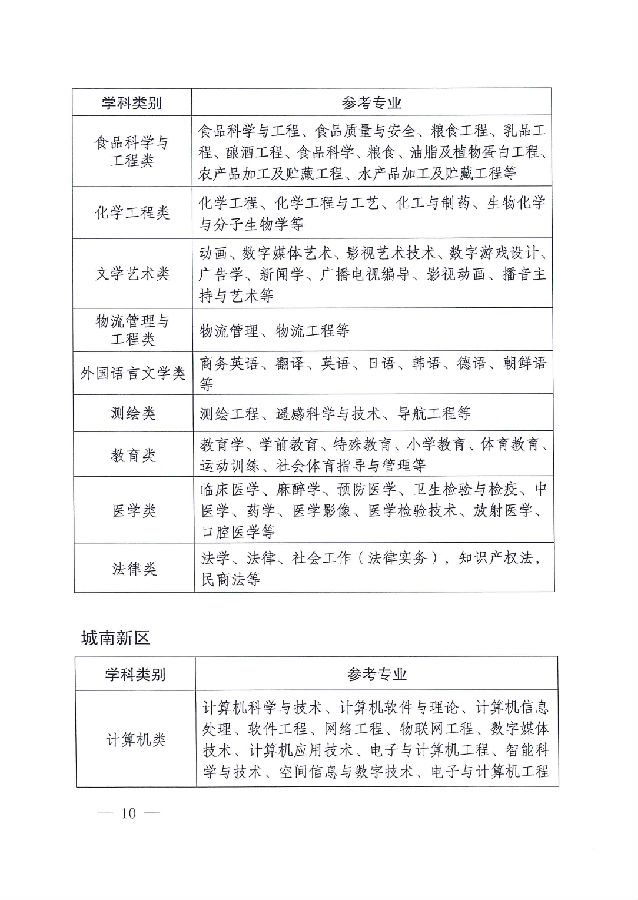
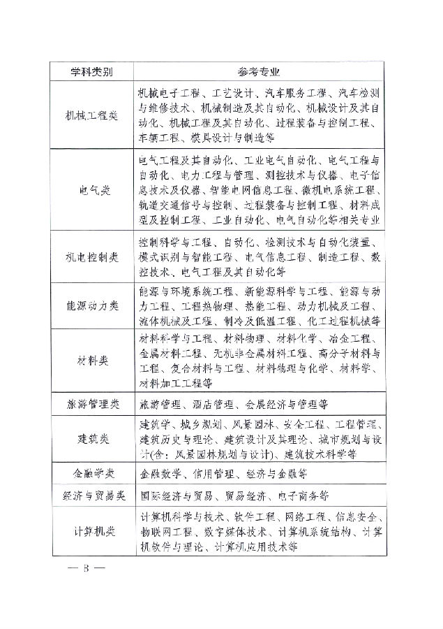
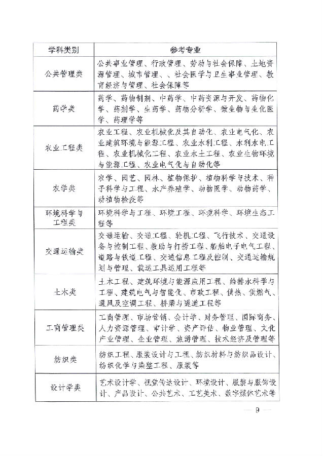
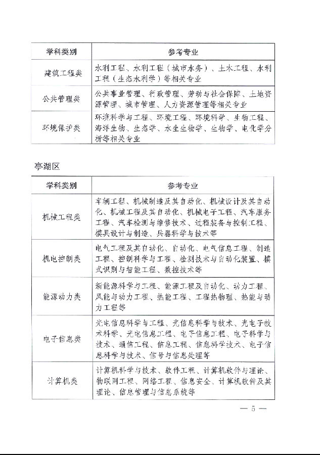
人才办 人社局 财政局(盐人社发[2018]66号)关于印发2018年盐城市大市区紧缺人才专业目录的通知
2018-03-13 09-21-31
2090次浏览
分类:人才开发
分享到:
微信
QQ
腾讯微博
新浪微博
人人网
邮件
收藏夹
复制网址
资讯类别
www.b82.com
大学生创业
就业指导
政策法规
人才开发
海外人才
人事代理
流动党员
市场介绍
领军人才服务
重点园区
服务动态
扶持政策
资料下载
人才交流
关于我们
校园招聘
实习大联盟
咨询解答
名企微访谈
才市发布
三支一扶
要闻动态
招聘公告
最新公告
"515"政策文件
帮助文档
"515"人才引进
通知公告
常见问题
在线调查
推荐资讯
国家人社部副部长信长星来盐调研就业工作
我市举办高层次高校毕业生就业专项补助发放仪式
我市组团赴东北高校招引人才
人气排行
[05-14]
1
盐城市各县市区人才中心档案部门联系方式
[05-15]
2
盐城市禾丰粮油储备有限公司公开招聘工作人员公告
[05-16]
3
德华安顾人寿保险有限公司盐城中心支公司 招募组培生(正式内勤编制)
[04-28]
4
上海海事局事业单位2018年度公开招聘工作人员公告
[05-28]
5
惟妙惟肖